

 ]article_adlist-->
]article_adlist-->与其国内窝里斗,不如将目光放长远股票配资操作,在海外寻求新的机会。
 ]article_adlist-->
]article_adlist-->出品 | 电商头条 作者 | 林羽
随着互联网行业流量红利触顶,国内市场的竞争渐成 “近身肉搏” 的态势,不少企业都在存量市场里卷得难解难分。
与其在国内市场陷入“零和博弈”的内卷,不如将视野投向更广阔的全球舞台,近年来行业内也掀起了一股“向外走”的出海浪潮。
美团、京东、阿里这些熟悉的身影,早已悄悄把全球化的棋盘铺得更远。

美团王兴:要在全球送外卖
“互联网下半场,上天入地全球化”,这是美团创始人王兴在2017年就提出的概念。
那时他便清醒地认识到:全球化对中国企业来说是很大的机会,也是中国未来必须要做的事情。
 图源:微博
图源:微博美团将国际化视作长期发展战略之一,这几年来在实践中不断积累经验,并通过旗下国际外卖品牌Keeta,加速自身向海外扩张的进程。
这个月,Keeta在海外又拿下一站,美团国际化再迎里程碑。
当地时间8月19日上午11点,Keeta正式在卡塔尔首都多哈上线,这是继沙特阿拉伯之后,美团在中东市场的又一重要突破。

卡塔尔作为全球人均GDP最高的经济体之一,外卖市场潜力巨大,美团将其定为中东市场布局的新站点,确实是个明智之举。
目前,在卡塔尔多哈使用Keeta,可以订购麦当劳、快乐蜂、星巴克等多家品牌的外卖,当地消费者能体验到极其丰富的外卖餐饮选择。

此前,美团针对中东市场制定了详细的“三年计划”——未来三年内,Keeta预计将覆盖包括沙特、阿联酋、卡塔尔、科威特、阿曼和巴林在内的海湾六国。
2024年9月,Keeta首次进入中东的沙特阿拉伯市场,并投入约19.3亿元人民币进行营销。
巨大的投入也换来了丰厚的回报。目前,Keeta在沙特11个新城市、与近7500家商户成功建立合作关系,其服务范围已扩张至沙特20个城市。
 图源:微博
图源:微博除了中东市场,美团也盯上了巴西。
今年5月,美团创始人王兴和巴西总统卢拉会面,并共同见证双方投资协议的签署。
王兴表示,巴西市场潜力巨大,是一个不容小觑的庞大市场。
 图源:美团Meituan
图源:美团Meituan为进一步深化与巴西的合作,美团已敲定海外扩张新动作——未来数月内,旗下外卖品牌Keeta将正式落地巴西,并计划5年内在当地市场投入10亿美元,为Keeta的本地化运营与发展强势托底。
除了主推的外卖业务,美团的即时零售业务也悄悄在海外打开了新局面。
今年5月,美团自营零售品牌小象超市以Keemart这一海外新身份,在沙特首都利雅得正式启动营业。
这一步棋,显然是想把国内玩得成熟的 “前置仓+即时配送” 模式,打包搬到国际市场,说不定能给当地零售市场添点新动静。
 图源:微博
图源:微博“未来可能需要再花10年的时间,才能在海外市场有所建树,但公司有足够的耐心去实现。”美团创始人王兴表示不会急于求成,将一步步拓展全球市场,不断完善美团的国际化版图。
或许某一天,真的可以实现在全球各地用美团点外卖。

刘强东:京东的全球快递梦
出海做生意,京东的理念是物流先行。
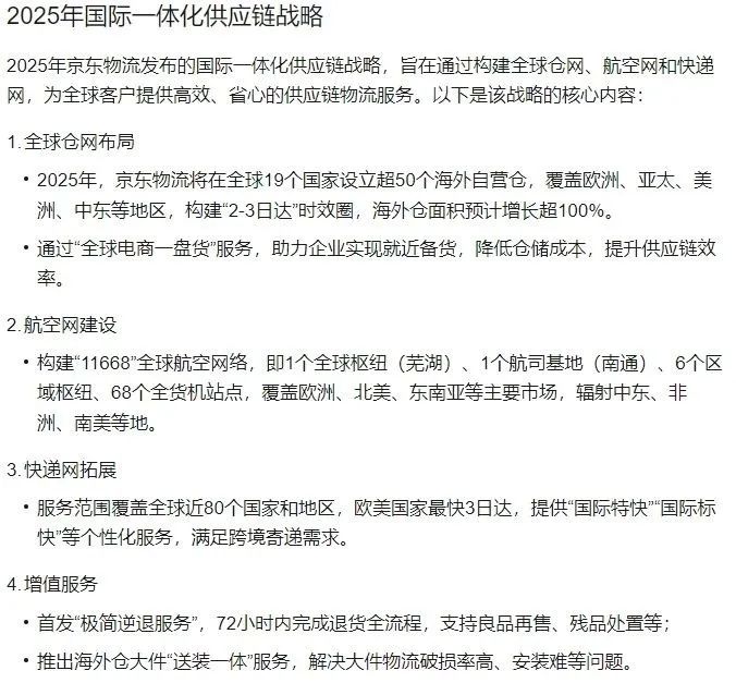
去年年底,京东物流发布了“国际一体化供应链战略”,旨在通过构建“全球仓网、航空网和快递网”三网协同的物流生态,为海外客户、中国出海品牌及跨境商家提供“全球一盘货”服务。
此次战略发布,是继去年10月“全球织网计划”全面升级后的进一步深化,标志着京东物流在全球化物流服务领域的持续推进。

具体来看,从全球仓网到快递网再到航空网,京东物流通过技术驱动和基础设施投入,构建了一个覆盖全球的物流骨架,不仅让老外享受到“2-3日达”的京东速度,也进一步助力中国企业出海及全球品牌协同发展。
简单来说就是,刘强东的“全球快递梦”真的要起飞了。

早在2014年,刘强东就曾表态,京东国际化是他“心里面最后一个梦”,这些年来也一直在推动国际化业务的进展。
如今来看,其全球物流建设取得了显著的成绩。
今年5月,京东物流还在韩国首尔总部开启大规模招聘,包括通关专员、物流系统建设经理、物流运营专员、IT项目经理、市场营销等关键岗位。
同时在仁川和利川落成两座自营物流中心,可提供第三方物流和一体化供应链解决方案,并为首尔及部分首都圈地区的客户提供最快12小时送达服务。

newsis
除了物流,京东在其他相关方面也有所动作,打出一套出海“组合拳”。
今年7月底,京东集团在港交所发布公告称,决定通过全资间接附属公司,向Ceconomy所有股东作出自愿公开收购要约,并且与Ceconomy签署投资协议。
成交金额创下了中国电商出海欧洲的最大金额纪录,为22亿欧元(折合人民币约185亿元)。由于这笔交易还需获得监管部门的批准,所以预计在2026年上半年才可以完成收购。
 图源:京东港交所公告
图源:京东港交所公告值得注意的是,Ceconomy是欧洲消费电子零售市场的巨头,其拥有欧洲最大的消费电子连锁品牌MediaMarkt和Saturn,业务覆盖德国、荷兰、比利时等十多个国家,拥有超过1000家的线下门店和强大的供应链体系。
如此来看,京东这场收购堪称 “精准搭梯”——不用再从零开始啃硬骨头,而是直接“接手”成熟的线下零售网络、本土化的品牌认知度以及现成的供应链基础设施,既省了高成本、绕开了长周期,还能借着这股现成的底气,快速在欧洲消费电子市场站稳脚跟、打响名号。
此外,京东推出的独立零售品牌ochama也已在欧洲站稳脚跟。在荷兰、德国、比利时和法国,ochama拥有超过900个自提点,并面向欧洲24个国家提供全品类商品送货服务。
凭借着物流和零售双重驱动,相信在不久的将来,京东在海外也能闯出一片天。

马云:要把淘宝开到全球去
马云曾说:“国际化是一种能力,全球化是一种格局。”他的能力与格局,在十多年前便显露了。
2013年,“淘海外”正式上线,为那些认识淘宝的海外华人提供网购服务。之后平台海外业务随着阿里巴巴的战略升级,迎来多次重要变革。
2016年,“淘海外”升级为“天猫海外”,引入了天猫的品牌供给,并在港台、新马澳等地建立了本地化的运营团队,提供官方物流服务。
2018年,天猫进行组织升级,“天猫海外”则被纳入新的组织架构中,更名为“天猫淘宝海外”。
自2022年1月起,“天猫淘宝海外”被纳入国际商业集团进行管理,由叶天负责。
在拓展海外市场的过程中,淘宝海外也更注重通过升级服务来获得增长。
去年8月,淘宝与阿里国际数字商业集团、天猫针对服饰品类共同推出“全球包邮计划”,初期覆盖新加坡、马来西亚、韩国等亚洲关键市场,淘宝提供跨境邮费补贴,面向海外用户提供包邮消费门槛。
到年底,“大服饰全球包邮计划”继续拓展至澳洲,并计划未来逐步开放至全球200多个国家及地区。
 图源:淘宝
图源:淘宝同年双11前夕,淘宝将出海计划拓展至全行业全类目,推出“淘宝天猫出海增长计划”,面向美妆母婴、3C数码、运动户外、潮玩等领域卖家启动招商,从聚焦单一品类转向拥抱全行业,触达更广泛的卖家群体。
今年618大促前夕,淘宝宣布对全球包邮区进行扩容,覆盖新加坡、马来西亚、韩国、中国香港、中国澳门、中国台湾、澳大利亚、日本、泰国、柬埔寨、哈萨克斯坦和蒙古国。
其中,哈萨克斯坦、蒙古国首次加入淘宝包邮区。

淘宝天猫618期间,上述国家和地区的消费者可享受“满额包邮”、“本地退货”等服务。如若消费者对购买的商品不满,可以到就近的自提点完成退货。
马云曾经的豪言“要把淘宝开到全球去”,如今正在一步步兑现。
除了推动卖家出海,淘宝自身也在加速开拓海外市场,触及更多海外用户。
早在2014年4月,阿里巴巴就推出了AliExpress(速卖通),被称为“国际版淘宝”。
作为国际跨境B2C电商平台,AliExpress专注为全球220多个国家和地区的消费者提供商品和服务,覆盖3C、服装、家居、饰品等多行业,支持18种语言站点,是全球最大的跨境交易平台之一。
去年年底,淘宝杀入日本市场,面向日本用户推出本土化电商平台TAO。
该平台主要集中售卖服饰、家装、百货等品类,产品设计充满了日系风。但目前,TAO上的商家资源都来自天猫、淘宝,商品从中国发货。
业内人士分析,TAO的战略就是要在海外复刻一个淘宝。


在全球化的浪潮中,淘宝正在加速全球战略布局,不仅为中国商家打开了新的市场空间,也为全球消费者带来了更多的选择和更好的购物体验。
写在最后:
美团、京东、阿里三大巨头正以不同姿态驶向国际蓝海,在自己的优势领域不断拓展新的可能性。
巨头们也明白:与其在有限的国内市场争夺蛋糕,不如各自把蛋糕做大,在海外市场寻找新的买家。
这既是对“内卷”困境的突破,更在重构全球商业版图的征程中,书写着属于这个时代的商业文明新范式。
电商卖家精英群,限时免费开放
仅限淘系、京东、拼多多、快手、抖音等平台卖家入群
 铁粉推荐
铁粉推荐百度和阿里必有一战
]article_adlist-->阿里放下包袱,大量出售旗下资产 ]article_adlist-->美团、饿了么、京东撑不住了,外卖大战全剧终阿里割肉回血,大量出售旗下资产,套现200亿走人
阿里突发重大调整,马云要夺回失去的一切
]article_adlist-->点关注,跟主编交个朋友 ↓↓↓商务合作请联系微信/电话:18576719656股票配资操作
]article_adlist--> 海量资讯、精准解读,尽在新浪财经APP
                海量资讯、精准解读,尽在新浪财经APP